SDMX Test Compatibility Kit

SDMX Test Compatibility Kit

The SDMX TCK is a tool for measuring the compliance and coverage of an SDMX RESTful endpoint against the available SDMX REST API versions.

The objective of the SDMX TCK is to query an SDMX RESTful endpoint and provide a report with:

  • The level of compliance, ie if the SDMX RESTful API is respected, by testing:
    • All SDMX specified resources,
    • SDMX standard mime types,
    • The SDMX error codes,
    • Other features specified by the SDMX standard.
  • The coverage: what percentage of resources and features are supported in terms of the specified responses.

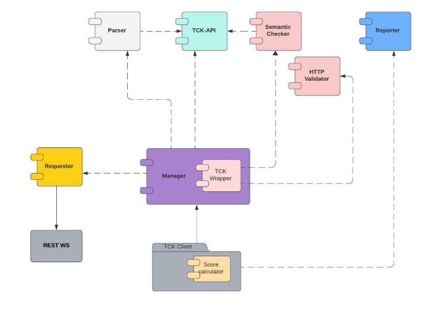
The TCK comprises several JavaScript modules (as shown below) that communicate among them using clear APIs, having in mind that they need to be useful as-is to any SDMX related development.

Within the TCK the user will be able to:

  • Specify the endpoint under testing,
  • Select the target SDMX REST API version,
  • Select one or more indices (resource groups) to test,
  • Define the request mode (level of testing detail)
  • Run the tests,
  • Export the report.
AI assistant

Need help finding something? I am an AI Assistant that's here to help!

Welcome to SDMX AI assistant

What are you looking for?

SDMX AI assistant

By using this AI-powered service ("Service"), you acknowledge and agree to the following:

This Service uses generative AI to assist with statistical analysis and research. While the Service strives to deliver useful information, the output ("Output") may contain inaccuracies, omissions, or biases. The Output is provided for informational purposes only and should not be considered professional advice. You remain responsible for how you interpret and use the Output.

The BIS makes no warranties regarding the accuracy or completeness of the Output and accepts no liability for any loss or damage resulting from its use.

Do not include or share personal, private, confidential or proprietary information when using the Service.

By using this technology, you agree to the Terms and Conditions.

How the assistant can help you

Understand SDMX standards

Ask and get clear explanations about SDMX standards.

Navigate the website

Find tools and documentation on website quickly.

Explore SDMX tools

Ask about API, software and libraries supporting SDMX.

Access documentation

Locate technical guides, specifications, and FAQs.